广告招商中

联系方式

单位:
上海市物业管理行业协会

地址:
上海市长宁区荣华东道96号2楼

邮编:200000

总机:021-64376800

传真:021-64376800-866

网站电邮:

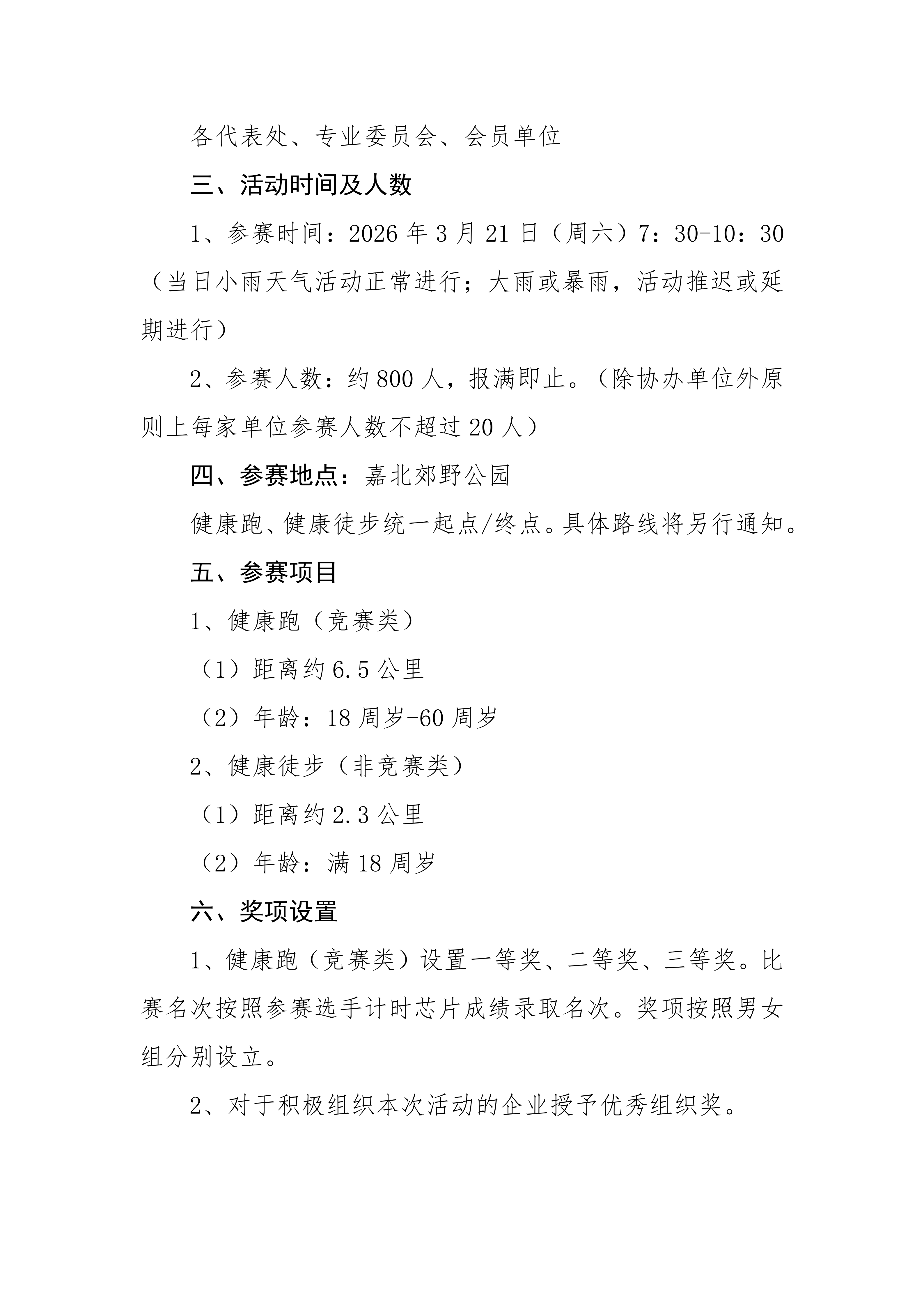
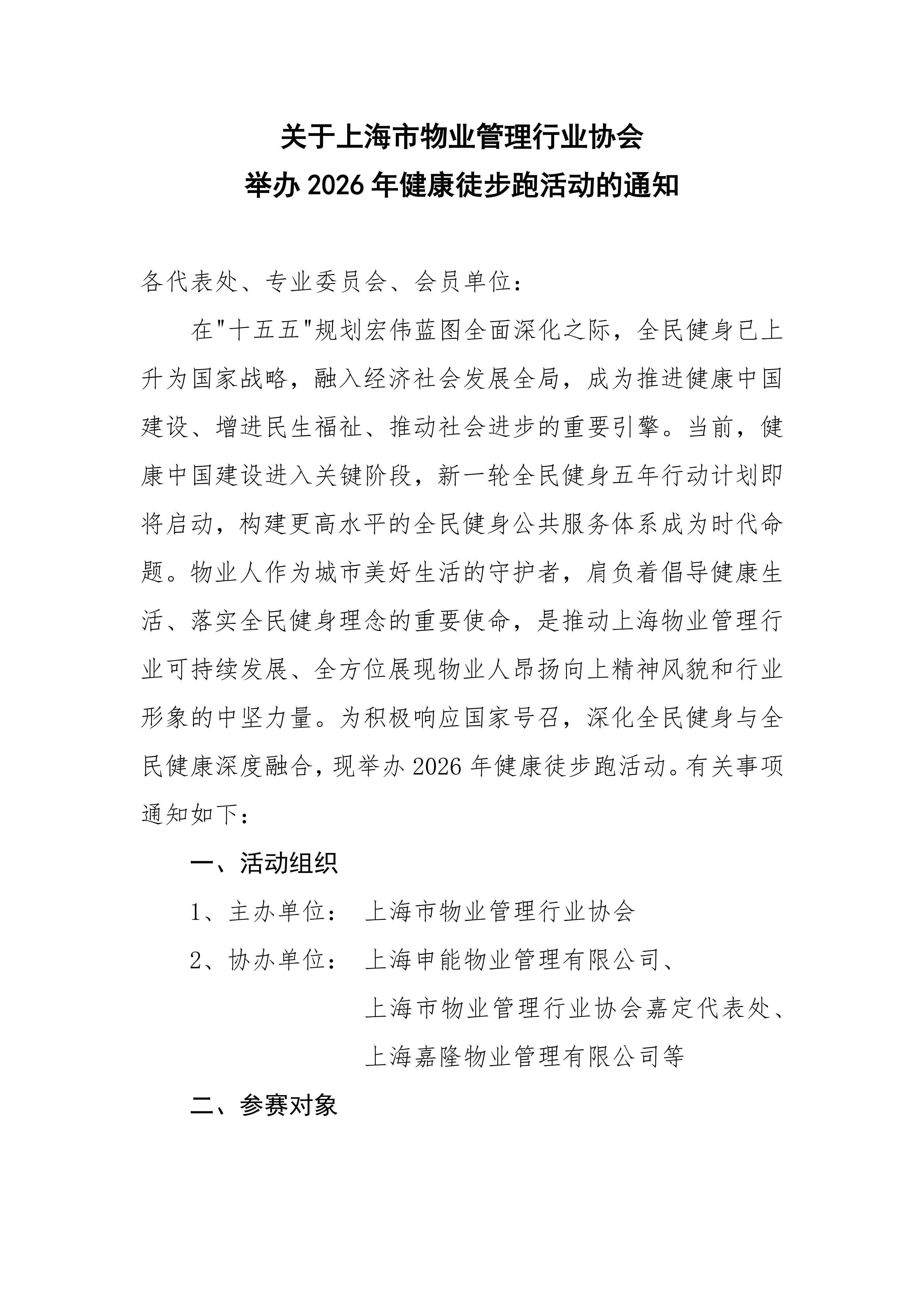
关于上海市物业管理行业协会举办 2026 年健康徒步跑活动的通知

Friendship link

友情链接